sears homepage redesign

PROCESS: Competitive research, Flows, Wires and Prototype
ROLE: UX Architect
TIME: October 2016

GOAL

To redesign the homepage to increase user engagement and sales through personalization.

SOLUTION

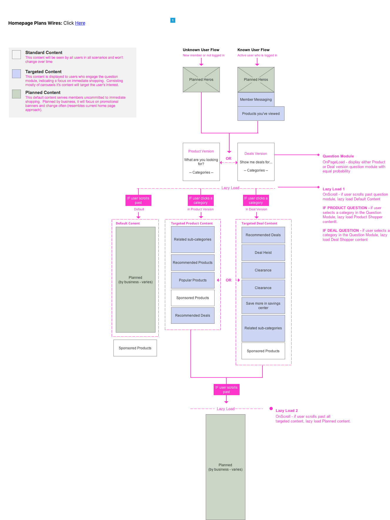
  • Offer a "Choose Your Own Adventure" type of personalization
  • Top selected sub-categories from an initial category selection to drill down
  • Offer two types of adventures: Product and Deals focused

RESULTS

Work in progress
 

prototype currently down

FLOWS

Two Choices: Product and Deals
The user is presented at random either a deals or categories. First, they choose their desired category, then they are presented with either deals or subcategories  product listing pages. This gives the user a wider variety to choose from from each site visit. 

 
 
 
 

wires

The different user stories from product to create wires from