TOUCH ID

PROCESS: Flows, Sketches and Wireframes
ROLE: UX Designer
TIME: August 2017 - September 2017

CHallenge

Enable Touch ID feature in Express App (iOS/Android) for customers to Sign in/Create Account using Touch ID to improve their experience.

SOLUTION

  • Find locations where it can be implemented: Home, Hamburger menu, My Rewards and My Account
  • Create a low barrier of entry to enable Touch ID
  • Users enable Touch ID after signing in

RESULTS

Currently a main feature in the app that is introduced in on-boarding.
 

view app store

FLOWS

Exploring
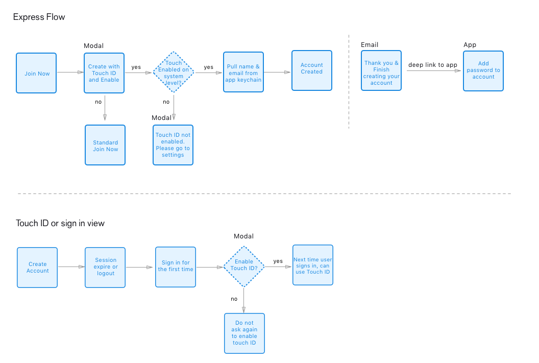
The product team proposed a way for touch ID to work so I created a flow to check for any barriers or where it could be improved. 
Discussion was had to determine whether or not we wanted to approach the enablement of touch ID with a low barrier to entry or a higher barrier like banking apps.

 
 

Proposed flow and a way to improve it

A higher barrier of entry for more security

 

Competitive research

E-commerce and Banking Apps
Research was done on apps that are direct competitors to express and also took a look at apps where Touch ID is very common such as banking.


Sketches and Conditions
I sketched some ideas on how the flow should work and wrote down the conditions which allowed wireframing to be quick.


WIREFRAMES


FINAl screens

Visuals by designer. Face ID if Touch ID is not supported